File:RenderingPipeline.png
Jump to navigation
Jump to search

Size of this preview: 270 × 600 pixels. Other resolution: 271 × 602 pixels.
Original file (271 × 602 pixels, file size: 42 KB, MIME type: image/png)
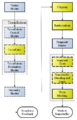
OpenGL Rendering Pipeline Flowchart
The boxes with dashed lines represent optional rendering pipeline stages.
File history
Click on a date/time to view the file as it appeared at that time.
Date/Time | Thumbnail | Dimensions | User | Comment | |
---|---|---|---|---|---|
current | 02:08, 11 May 2015 | ![]() | 271 × 602 (42 KB) | Alfonse (talk | contribs) | Less-cluttered version. |
14:11, 9 June 2012 | ![]() | 510 × 793 (62 KB) | Alfonse (talk | contribs) | OpenGL Rendering Pipeline Flowchart |
You cannot overwrite this file.
File usage
The following page uses this file: